登录
注册
首页
公司简介
设计类
咨询类
行业动态
项目动态
社会招聘
我要发布
联系我们
环保类
地质类
公示公告
项目成果
校园招聘
在线咨询
登录
登陆
忘记密码
立即注册
注册
手机号
验证码
短信验证码
获取验证码
密码
确认密码
注册
已有账号,去
登录
Notice of publicity
公示公告
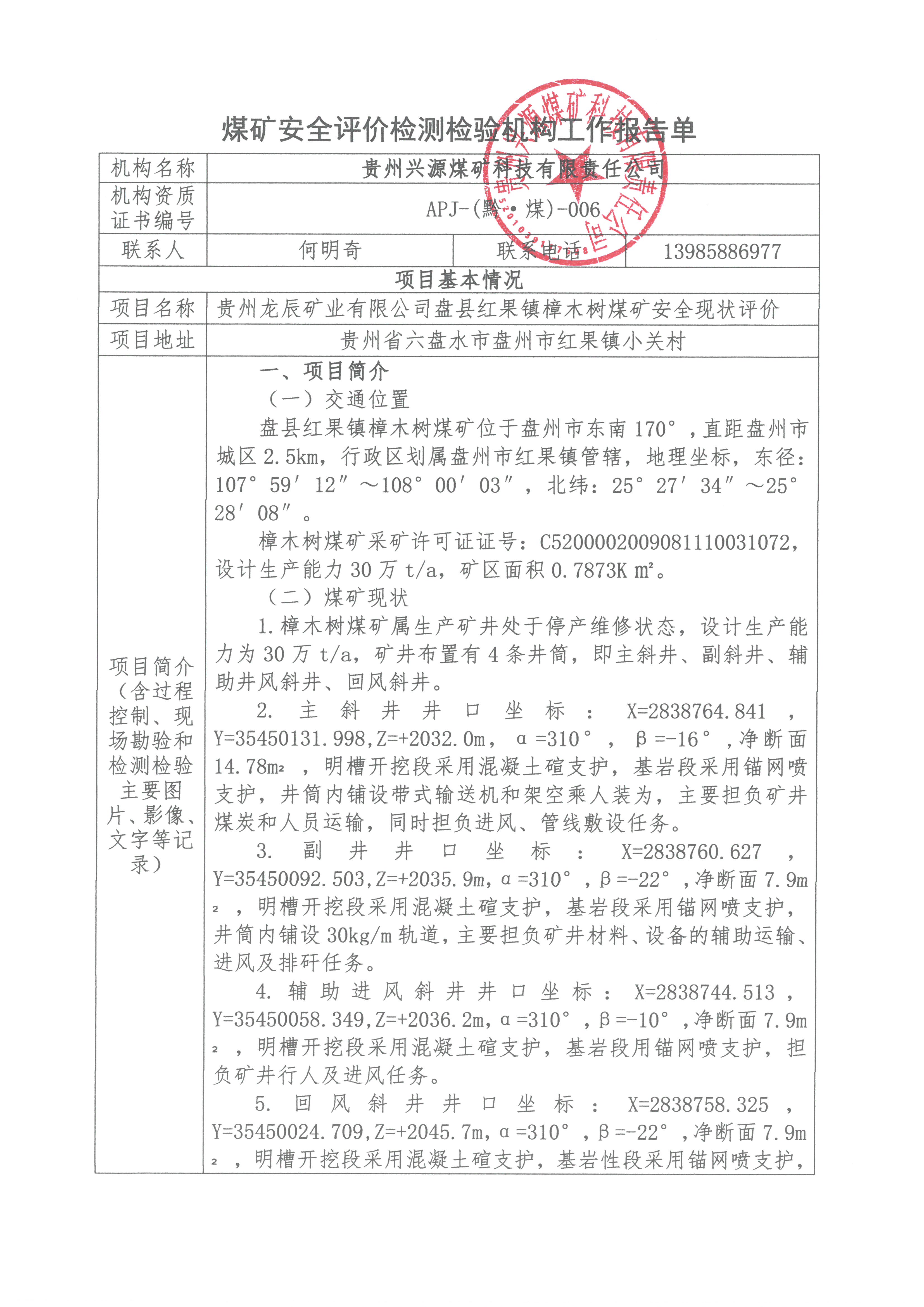
煤矿安全评价检测检验机构工作报告单【贵州龙辰矿业有限公司盘县红果镇樟木树煤矿安全现状评价】
发布时间:2025-12-22
信息来源:贵州兴源煤矿科技有限责任公司
附件:
返回上一页
相关推荐
贵州黎明能源集团有限责任公司金沙县禹谟镇牌坊岩煤矿安全现状评价网上公开信息表
贵州安顺宝山矿业有限责任公司平坝区天龙镇盘龙树煤矿兼并重组项目(45万吨/年)职业病危害控制效果评价公示信息
贵州紫森源集团投资有限公司盘州市仲恒煤矿安全现状评价报告报告网上公开信息表
安全评价机构从业告知书【贵州贵得金矿业投资管理有限公司织金县猫场镇检槽田煤矿】