登录
注册
首页
公司简介
设计类
咨询类
行业动态
项目动态
社会招聘
我要发布
联系我们
环保类
地质类
公示公告
项目成果
校园招聘
在线咨询
登录
登陆
忘记密码
立即注册
注册
手机号
验证码
短信验证码
获取验证码
密码
确认密码
注册
已有账号,去
登录
Notice of publicity
公示公告
职业病危害评价机构从业告知书【贵州省遵义市桐梓县祝家坪煤业有限公司桐梓县狮溪镇兴隆煤矿】
发布时间:2020-08-31
信息来源:贵州兴源煤矿科技有限责任公司
附件:
返回上一页
相关推荐
安全生产检测检验现场影像记录公示【贵州耀辉矿业发展有限公司桐梓县大河镇大河煤矿】
煤矿安全评价检测检验机构工作报告单【贵州飞尚能源有限公司六枝特区兴旺煤矿安全现状评价报告】
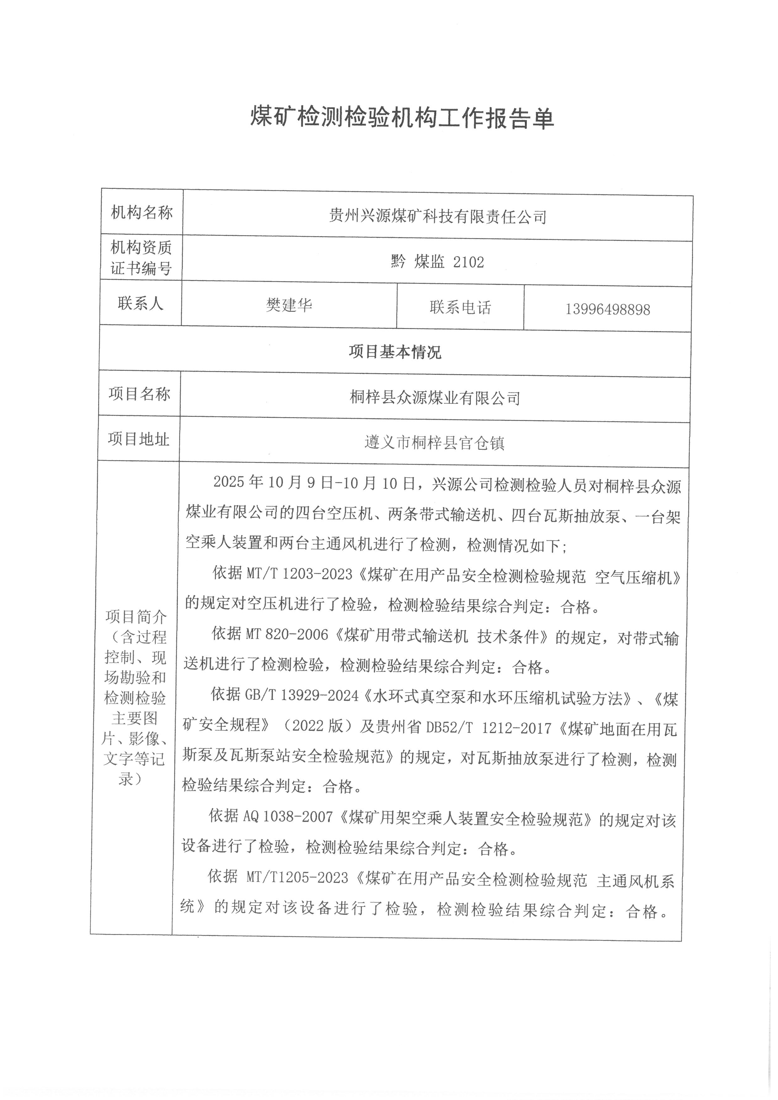
众源煤矿检测检验机构工作报告单【桐梓县众源煤业有限公司】
全省第八次初审合格具备瓦斯防治能力煤矿企业(集团)名单公示
根据《国家能源局关于印发煤矿企业瓦斯防治能力评估管理办法和基本标准的通知》(国能煤炭[2011]414号)和《贵州省煤矿企业瓦斯防治能力评估实施意见》(黔能源煤炭[2012]56号)精神及要求,经煤矿企业申请和评估机构评估,全省第八次初审合格具备瓦斯防治能力的煤矿企业(集团)3家(